现在给大家重播2018年3月17日即上周六我们e时代电子社的社团活动,听说这个好东西就是得存久了才醇香。
你有见过两个电容器促成两个小灯泡交替发光吗?你有见灯泡只能被摇动才能够发光吗?这些就是我们那天晚上一起研究的事情!

本次活动的材料包:
两个三极管 两个电容器 两个小灯泡 两个电阻 镊子 外加一块绿色电路板。
本次活动的主人公——焊棒
工作起来温度高达350℃,与焊锡搭配完成焊接工作
活动过程:
1.安装各个小部件于电路板的对应位置
2.弯曲各小部件多出来的连接金属线,使其固定在电路板上
3.轻轻将电路板翻转或夹在专门的焊接架上,使其反面朝上
4.拿焊棒,先将其表面氧化剂除去后,轻触各部件与电路板的接口,同时另一手拿焊丝与焊棒在接口附近接触,待焊棒的高温融化了焊丝,将银色点在部件接口处时,你的焊接就完成了
5.最后记得把多余的金属线剪掉
但是,不要觉得就这样完了,你还得注意每个接口处的银色点点不能粘连在一起,不然的话,会造成短路现象,那怎么办呢?那我们肯定有我们的专门装备的呀,比如那个金属色的像注射器一样的装置,待你用焊棒将粘连部位融化之后,用它一吸就好啦。
不过,这些都只是片面描述,真正的动手快乐是需要你自己去探索与发现的,当然,过程中有什么问题都可以去问热心的学长。


最后,附送几个牛作品


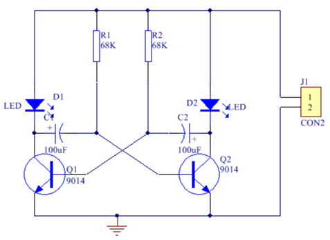
附1:活动原理
当电源一接通,两只三极管就要争先导通,但由于元器件有差异,只有某一只管子最先导通。假如VT1最先导通,那么VT1集电极电压下降,LED1被点亮,电容C2的左端接近零电压,由于电容器两端的电压不能突变,所以VT2基极也被拉到近似零电压,使VT2截止,LED2不亮。随着电源通过电阻R3对C2的充电,使三极管Q2基极电压逐渐升高,当超过0.6伏时,VT2由截止状态变为导通状态,集电极电压下降,LED2被点亮。与此同时三极管VT2集电极电压的下降通过电容器C2的作用使三极管VT1的基极电压也下跳,VT1由导通变为截止,LED1熄灭。如此循环,电路中两只三极管便轮流导通和截止,两只发光二极管就不停地循环发光。改变R2、R3的阻值或电容的容量可以改LED闪烁的速度。
附2:原理电路图
